-
快手清粉助手
- 类别:生活服务
- 时间:2026-02-08 14:50
- 大小:11 MB Bytes
- 平台:安卓/win
快手清粉助手app是一款专为快手用户打造的智能管理工具,能够高效清理无效粉丝,优化账号质量。通过简洁的操作界面和强大的功能,用户可以轻松识别并删除僵尸粉、死粉,保留真实互关好友,让个人主页更加清爽。无论是日常维护还是批量清理,这款软件都能提供便捷的解决方案,帮助用户提升账号活跃度与互动体验。无需复杂设置,一键即可开启智能清理,是快手用户必备的实用工具。
软件介绍
快手清粉助手app由技术团队精心开发,专为解决快手用户粉丝管理难题而设计。软件采用高效算法,精准识别僵尸粉和异常账号,支持三步快速清理,操作简单易懂。用户可自由选择清理范围,一键删除无效粉丝,同时保留互相关注的好友。软件运行稳定可靠,清理过程安全无打扰,确保账号安全不受影响。此外,界面设计简洁直观,让用户轻松上手,享受清爽的社交体验。
快手清粉助手app怎么使用
在本站下载安装快手清粉助手app并打开,确保获取最新版本以获得最佳体验
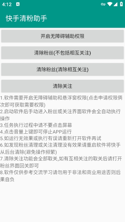
开启无障碍辅助权限,按照提示完成必要设置,保障软件正常运行
选择快手快手清粉助手功能模块,进入主操作界面
开启无障碍服务,确保软件获得必要的操作权限
回到首页就可以开始清粉了,系统会自动扫描并显示可清理的粉丝列表
软件特色
免打扰清理:真正的无打扰清粉,清理过程全程无扰,不会影响正常使用,请放心使用
群发群消息:支持多种群发模式,包括群发群消息、群发小程序与公众号、亲密群发(可加入好友姓名),满足多样化需求
批量加水印:直接一键抓取微商素材图,快速添加个性化水印,提升工作效率
软件亮点
软件需要开启无障碍辅助和截图权限,确保功能正常运行;
执行过程中请不要点击屏幕,避免干扰清理进程;
如运行无效果请打开软件重试,或检查网络连接是否稳定;
软件仅供参考交流请勿用于非法和商业用途否则后果自负,请遵守平台使用规则。















