-
七年级下册生物解读
- 类别:养成教育
- 时间:2026-03-16 17:30
- 大小:76 MB Bytes
- 平台:安卓/win
七年级下册生物教材电子版解析专为初中一年级学生设计,全面覆盖人教版教材内容。这款学习工具支持自由选择学习章节,帮助学生针对薄弱环节进行强化训练,实现个性化学习体验,是提升生物成绩的理想助手。
七年级下册生物解读app简介
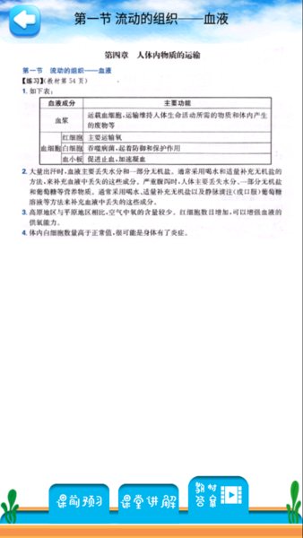
七年级下册生物解读(人教版)完整收录了七年级生物下册所有课程内容。采用"预习-学习-练习"三位一体教学模式,每篇课文均配有专业朗读、详细解析及对应知识点练习题,全方位提升学习效果。
APP优势
考前可通过app系统复习重点知识,实现高效备考;
支持按教学进度选择对应章节,快速定位学习内容;
内置课文朗读功能,帮助学生跟读背诵重要知识点;
提供在线测试功能,每道题目均附详细解析与标准答案;
支持课前预习与课后复习,充分利用碎片化时间巩固知识;
七年级下册生物解读亮点
试题:
真题、模拟题目不断练习,错题自动分析
专题:
细化涵盖七年级生物科目的专题练习题目,每一道题目都有详细的讲解分析
文章:
专题精讲、学习方法、小题练习、课外阅读等文章不断为你的中考备考加分
应用特点
课后练习:
试题在线测试,同步练习册辅导,实时生成成绩单。
课堂讲解:
与课堂教材同步,知识点全囊括,逐字逐句精讲精析。
教材习题解答:
解题步骤规范详细,让学生养成规范答题的好习惯。
课前预习:
让孩子不在面对枯燥的纸质课本,让孩子在轻松地学习过程中,获得更大的进步。
软件特色
完全与课本教材同步哦,以后学习就不用携带课本了,一部手机就可以随时学习复习;
如果有空闲时间的话,还可以线上做练习哦,这里每道习题都拥有相应的答案,以后解题就变得方便了;
这里提供的练习题目超级丰富,囊括七年级下册生物课本中所有知识带你,可以保证学生能够找到需要的习题内容;
包名:
MD5:














