-
Autolink Pro投屏
- 类别:系统安全
- 时间:2026-03-19 09:53
- 大小:1 MB Bytes
- 平台:安卓/win
AutolinkPro投屏是一款专为车载场景设计的智能投屏工具,能够将手机内容无缝投射至汽车中控屏。通过简单的连接方式,用户即可在驾驶时安全便捷地操作手机应用,享受高清画质带来的视觉体验。
官方介绍
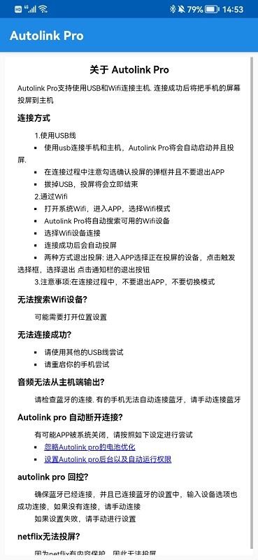
支持USB有线或无线两种连接方式,无需依赖网络即可实现手机屏幕镜像功能。连接成功后,用户可直接通过车载屏幕操控手机,行车过程中自动连接功能让操作更加安全便捷。同时还能将手机的多媒体功能完美呈现于车载系统。
AutolinkPro功能
全屏自适应功能让显示内容完美适配车载导航屏幕,带来更舒适的大屏使用体验;
简单几步即可实现手机小屏到车载大屏的转换,无需复杂设置;
实现手机与车载系统的双向交互,支持音视频同步传输,将智能手机的强大功能延伸至车载平台。
AutolinkPro特色
·专为驾驶场景优化,确保行车安全的同时提供丰富应用支持;
·支持数据线和WiFi双模连接,满足不同车型的适配需求;
·实时更新地图数据,智能规划路线,有效避开拥堵路段。















