《妄想山海》10月21日更新预告 植物进化宠若木之灵技能拆卸功能减负活动
街机cn 来源:厂商 发表于:2021-10-20妄想山海10月21日更新预告。游戏将在10月21日进行更新,那么本次更新有什么新内容和活动呢?感兴趣的玩家们一起来看看妄想山海植物进化宠若木之灵技能拆卸功能减负活动。
妄想山海10月21日更新预告
【全新植物系进化兽·若木之灵登陆大荒】
于是这次若木将化为山海世界中全新植物系进化兽——若木之灵,随着新版本降临啦!
看了这么多关于若木之灵的介绍,是不是勾起了旅者们的好奇心啦!咪姐也不卖关子,给大家说说若木之灵怎么获取的吧!
不同年限的若木之灵所需的部件和要使用的进化丹是不同的,如果凑齐了千年若木之灵部件,就只能使用千年进化丹,对应进化出千年若木之灵来,后续需要万年若木之灵就得自己服炼蜕变。
因此,各位旅者需要先考虑好自己想获取的是什么阶段的若木之灵哦!
千年若木之灵:青叶+千年木灵进化丹
万年若木之灵:若华+万年木灵进化丹
青叶和若华都是新增的50年异兽,会在版本更新后上线哦!这次大家都在同一起跑线了,是不是更期待新版本的更新啦!
关于若木进化丹的获取,咪姐也可以告诉旅者们啦!敲重点,要记好哦!
1. 千年若木之灵进化丹-可商城勾玉购买,首2周购买还有七折特别优惠!
也可按照以下配方自行合成:万年兽魂*4+翡翠元神*8+ 卓越木之元灵*8+钧木*8
(其中元子可通过打碎有限血蛋产出,翡翠元神是新材料,通过击杀新万年异兽翡雀龙获得)
2. 万年若木之灵进化丹-仅商城勾玉购买,首2周七折特惠!不要错过打折哦!
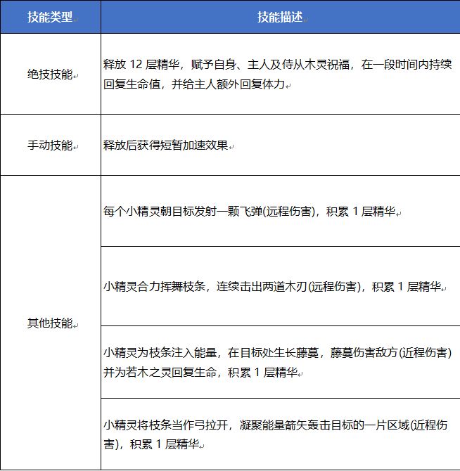
作为植物系进化兽,若木之灵也是治愈系的小能手,不仅拥有在战斗中为主人回复体力的独特技能机制,也有较高的回血倍率!那和咪姐一起看看若木之灵的技能吧!
此外,若木之灵还具有特别的吞噬能力,其每个枝丫都能够吞噬并替换一个头部组件,并且最多可吞噬并替换五个头部组件!
首只多头部吞噬的异兽即将上线,各位旅者们想好如何发挥了吗?
咪姐还要提醒各位旅者,获得进化兽若木之灵后,将会获得专属称号和头像框“琼枝飞花”!各位旅者不要错过哦!
【骑宠技能拆卸功能上线!】
本次版本更新除了若木之灵之外,还有很多其他的减负优化项,和咪姐一起来看看吧!
先说一个大家期待已久的一件事吧!在社区的高频反馈中,宠物技能书的拆卸,一直是旅者们非常关心的问题!在1021的版本中,我们会上线骑宠·汲引功能,也就是技能书拆卸啦!
骑宠·汲引功能的如何使用呢?咪姐已经给旅者列好啦!
①目前只开放3、4、5级骑宠汲引;
② 使用规则和方法:需要把待拆卸技能的骑宠召唤出来,在背包中使用骑宠·汲引,即可拆卸当前召唤出来的骑宠的技能。只能拆卸小于等于所使用汲引等级的技能书,比如说3级汲引只能拆卸1/2/3级技能书,不能拆卸4/5级技能书;5级汲引就可以拆卸1-5所有等级的技能书。每拆卸一个书就需要使用一个汲引,100%成功率,不会拆卸失败。
如何获取骑宠·汲引道具呢?
①3/4级汲引获取来源:在三山主城的奇履图商店各周限购一个礼包,使用1个奇履图兑换券(救危/守龙/斩魔)+500当地阵营货币即可兑换,一周最多可以买三个。
② 5级汲引获取来源:商城购买
咪姐偷偷告诉大家,我们不仅在1021版本中推出了技能书拆卸功能,而且还进行了功能优化,以后旅者们可以在貔貅台内直接打开奇履图商店,不用再到处奔波啦!
【无需孵蛋?周末扭蛋机减负活动开启!】
咪姐知道骑宠·汲引这个功能一上线,很多旅者也会反馈能不能多来点技能书呀!那怎么办呢?周末扭蛋机活动来啦,不用孵蛋放生,直接获得技能书!
活动时间:每周六、日开启活动,一天三次。
活动规则:前往位于三山主城的、拥有【山海狂欢】牌匾的建筑物内,会见到扭蛋机,每次投入10枚蛋(必须10枚,不能少于也不能多于),可以立即获得11本技能书,大概率获得1级、2级技能书,小概率获得3、4、5级技能书。
嘿嘿,本咪掐指一算,通过周末扭蛋机,旅者可以飞速消耗60个蛋,获得66本技能书!时间宝贵,有空的旅者可以平时多存存蛋啦!
相关文章
更多- 03/16妄想山海美人鱼鱼缸获得方法
- 03/16妄想山海猲狙无伤吞噬蠃鱼方法分享
- 03/16妄想山海神魔逐鹿活动打法攻略大全
- 03/16妄想山海美人鱼资质属性介绍
- 03/16妄想山海抵挡伤害要堆吗
- 03/16妄想山海美人鱼资质强度及培养建议一览
猜你喜欢
游戏热度高
-
-
-
-
下载
- Max's Big Bust - A Captain Nekorai Tale
- 角色扮演 | 1002.57 MB
-
-
下载
- 我的世界:故事模式 第二季
- 角色扮演 | 6.26 GB
-
-
下载
- 街机游戏合集500合1
- 格斗街机 | 4.1 GB
-
-
下载
- 街机游戏合集500中文版
- 街机合集 | 18.98 MB
-
-
下载
- 三国战纪风云再起(整合版+模拟器)
- 街机合集 | 41.87 MB
-
-
-
下载
- 赏金奇兵3中文汉化版
- 战争策略 | 1 Bytes
-
-
-
下载
- 魔法剑英雄的幻想直装版
- 动作街机 | 75 MB
-
-
下载
- 零式枪战2(Zero Point 2)街机版
- 对战射击ROM | 40.9 MB


























