英雄联盟视野得分怎么刷
街机cn 来源:厂商 发表于:2022-05-05英雄联盟视野得分35以上如何刷到的,这个是游戏中目前最近更新的一个任务,如何得到想要的分数,具体有什么技巧吗,完成条件是什么,下面就来介绍下英雄联盟视野得分如何刷。
英雄联盟视野得分35分刷法分享
开把人机,拿寒冰没事就照一下大小龙,去野区找探照果实打,多买真眼跑对面插。
还有就是随便选个英雄,人机混到工资装变眼,回家买眼石,到处往草里、野怪营地插就行了。
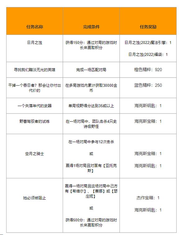
日月之蚀任务:
应该是对局内有星蚀英雄就行(人机对面有也可以),星蚀英雄是天使、塞纳、剑魔、轮子妈、猪妹
任务完成方法:
日月之蚀 获得150分:通过对局的游戏时长来赢取积分
寻找我们黯淡无光的英雄 完成一场匹配对局
干掉一个吞日者?那会让你付出代价的 在多局游戏内累计获取30000金币
一个失落年代的武器 单局视野得分达到35或以上
野兽驾驭者的试炼 在一场对局中,团队击杀4只史诗级野怪
空月之骑士 在一场对局中参与12次击杀 或 赢得1场对局且对面有【亚托克斯】
她必须被阻止 赢得一场对局且这场对局中己方有【希维尔】、【赛娜】或【瑟庄妮】 或 获得500分:通过对局的游戏时长来赢取积分a
相关文章
更多- 03/16云顶之弈11.5版本五费卡永恩玩法阵容
- 03/16云顶之弈11.5季中新套路阵容 七法法转乌鸦肉到绝望
- 03/16云顶之弈11.5版本五费卡腕豪玩法阵容
- 03/16LOL手游版本更新 皎月等三个新英雄上线 亚索龙王被削
- 03/16云顶之弈11.5转职奥拉夫阵容玩法推荐 两种强势玩法体会双倍快乐
- 03/16Uzi谈复出和未来规划 不想当教练 想以选手身份弥补遗憾
猜你喜欢
游戏热度高
-
-
-
-
下载
- Max's Big Bust - A Captain Nekorai Tale
- 角色扮演 | 1002.57 MB
-
-
下载
- 我的世界:故事模式 第二季
- 角色扮演 | 6.26 GB
-
-
下载
- 街机游戏合集500合1
- 格斗街机 | 4.1 GB
-
-
下载
- 街机游戏合集500中文版
- 街机合集 | 18.98 MB
-
-
下载
- 三国战纪风云再起(整合版+模拟器)
- 街机合集 | 41.87 MB
-
-
-
下载
- 赏金奇兵3中文汉化版
- 战争策略 | 1 Bytes
-
-
-
下载
- 魔法剑英雄的幻想直装版
- 动作街机 | 75 MB
-
-
下载
- 零式枪战2(Zero Point 2)街机版
- 对战射击ROM | 40.9 MB






















