英雄联盟
英雄联盟是一款最近超级火热轻松休闲的moba类型手机游戏哦,里面的操作和玩法都是和简单的,超高清的游戏画质,无比丰厚的福利可以获得,而且里面的英雄角色选择也是超级的多样哦。
1020个资讯
时间:2021-04-02
-
- 《英雄联盟》S12季中赛赛制是怎样的
- 05-05
-
- 英雄联盟视野得分怎么刷
- 05-05
-
-
- 英雄联盟拥抱星蚀神秘目标怎么做
- 05-02
-
- 英雄联盟手游金克丝的神秘宝库活动攻略
- 04-30
-
- 《英雄联盟》五一有哪些皮肤半价
- 04-30
-
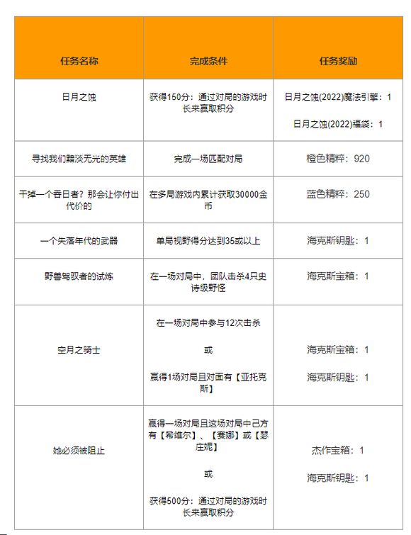
- 《英雄联盟》日月之蚀挑战任务怎么做
- 04-30
-
- 英雄联盟手游提莫的蘑菇宝藏活动攻略
- 04-28
-
- 《英雄联盟》edg冠军皮肤什么时候出
- 04-27
-
- 《英雄联盟》edg冠军皮肤有哪些
- 04-22
福利手游
更多-
礼包版
烈火战歌:1元月卡版 上线赠送满级VIP15,10W绑定元宝,2KW绑定金币,只要你来玩,福利送不停
-
官方版
灌篮高手正版授权手游 《灌篮高手 正版授权手游》是一款真人实时篮球竞技手游
-
破解版
人偶馆绮幻夜剧情版v1.1.5 游戏介绍 全民奥特曼之银河英雄,这是一款取得奥特曼官方正版授权的动作RPG手游。在这款手游里,泽塔、迪迦、捷德、赛罗等诸多奥特曼纷纷亮相。玩家能够化身为奥特曼
- 狂野飙车9传奇(去谷歌验证)是一款手机上的飙车软件,在狂野飙车9传奇(去谷歌验证)中用户可以体验到非常出色的飙车游戏体验哦,同时狂野飙